libcrn  3.9.5
A document image processing library
 All Classes Namespaces Files Functions Variables Typedefs Enumerations Enumerator Friends Macros Groups Pages
Classes | Namespaces | Functions
CRNPath.h File Reference
#include <CRNStringUTF8.h>
#include <CRNIO/CRNPathPtr.h>
+ Include dependency graph for CRNPath.h:
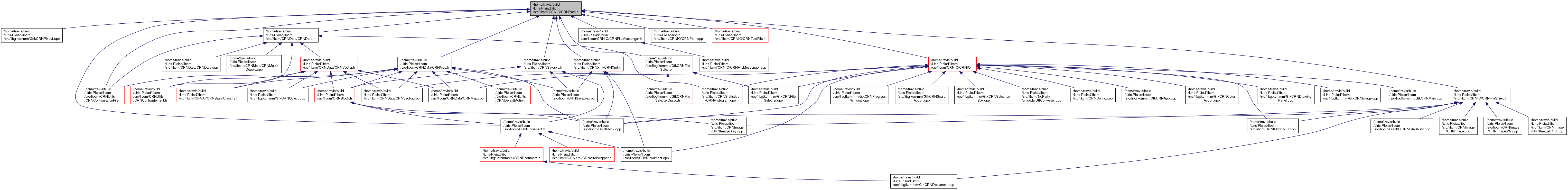
+ This graph shows which files directly or indirectly include this file:

Go to the source code of this file.

Classes

class  crn::Path
 A convenience class for file paths. More...
 
struct  crn::IsSerializable< Path >
 
struct  crn::IsClonable< Path >
 
struct  std::hash< crn::Path >
 

Namespaces

 crn
 
 crn::literals
 

Functions

Path crn::operator+ (const Path &s1, const Path &s2)
 Adds two paths. More...
 
Path crn::operator/ (const Path &s1, const Path &s2)
 Adds two paths and insert directory separator between them if needed. More...
 
size_t crn::Size (Path &p) noexcept
 Size of a path. More...
 
void crn::Swap (Path &p1, Path &p2) noexcept
 Swaps two paths. More...
 
Path crn::literals::operator""_p (const char *str, size_t len)
 Path from a literal. More...
 
void std::swap (crn::Path &p1, crn::Path &p2) noexcept
 Swaps two strings. More...